synchronized是怎么实现的?
注意
内容来源网络,仅供学习使用。
不要相信文档中的链接、联系方式等!!!
synchronized是怎么实现的?
典型回答
synchronized 是 Java 中的一个很重要的关键字,主要用来加锁,synchronized 所添加的锁有以下几个特点。synchronized 的使用方法比较简单,主要可以用来修饰方法和代码块。根据其锁定的对象不同,可以用来定义同步方法和同步代码块。
方法级的同步是隐式的(同步方法)。同步方法的常量池中会有一个 ACC_SYNCHRONIZED 标志。当某个线程要访问某个方法的时候,会检查是否有 ACC_SYNCHRONIZED,如果有设置,则需要先获得监视器锁,然后开始执行方法,方法执行之后再释放监视器锁。这时如果其他线程来请求执行方法,会因为无法获得监视器锁而被阻断住。值得注意的是,如果在方法执行过程中,发生了异常,并且方法内部并没有处理该异常,那么在异常被抛到方法外面之前监视器锁会被自动释放。
同步代码块使用 monitorenter 和 monitorexit 两个指令实现。 可以把执行 monitorenter 指令理解为加锁,执行 monitorexit 理解为释放锁。 每个对象维护着一个记录着被锁次数的计数器。未被锁定的对象的该计数器为 0,当一个线程获得锁(执行 monitorenter )后,该计数器自增变为 1 ,当同一个线程再次获得该对象的锁的时候,计数器再次自增。当同一个线程释放锁(执行 monitorexit 指令)的时候,计数器再自减。当计数器为 0 的时候。锁将被释放,其他线程便可以获得锁。
扩展知识
synchronized
synchronized 是 Java 中的一个很重要的关键字,主要用来加锁,synchronized 所添加的锁有以下几个特点。
- 互斥性
- 同一时间点,只有一个线程可以获得锁,获得锁的线程才可以处理被 synchronized 修饰的代码片段。
- 阻塞性
- 只有获得锁的线程才可以执行被 synchronized 修饰的代码片段,未获得锁的线程只能阻塞,等待锁释放。
- 可重入性
- 如果一个线程已经获得锁,在锁未释放之前,再次请求锁的时候,是必然可以获得锁的。
synchronized 的用法
synchronized 的使用方法比较简单,主要可以用来修饰方法和代码块。根据其锁定的对象不同,可以用来定义同步方法和同步代码块。
同步方法
//同步方法,对象锁
public synchronized void doSth(){
System.out.println("Hello World");
}
//同步方法,类锁
public synchronized static void doSth(){
System.out.println("Hello World");
}以上代码,在方法的作用域(public)后面增加 Synchronized,即可声明一个同步方法。
同步代码块
//同步代码块,类锁
public void doSth1(){
synchronized (Demo.class){
System.out.println("Hello World");
}
}
//同步代码块,对象锁
public void doSth1(){
synchronized (this){
System.out.println("Hello World");
}
}以上代码,在代码块前面增加 synchronized,即可声明一个同步代码块。
在上面的同步方法和同步代码块的例子中,均提供了两个代码 demo,分别是两种类型的锁,即类锁和对象锁。区分方式按照其锁定的内容进行划分。对象锁锁定的内容是对象,类锁锁定的内容是类。其实,类锁也是通过对象锁实现的,因为在 Java 中,万物皆对象。
无论是同步方法还是同步代码块,其实现其实都要依赖对象的监视器(Monitor)。
Monitor
为了解决线程安全的问题,Java 提供了同步机制、互斥锁机制,这个机制保证了在同一时刻只有一个线程能访问共享资源。
这个机制的保障来源于监视锁 Monitor,每个对象都拥有自己的监视锁 Monitor。当我们尝试获得对象的锁的时候,其实是对该对象拥有的 Monitor 进行操作。
什么是 Monitor
先来举个例子,然后我们再上源码。我们可以把监视器理解为包含一个特殊的房间的建筑物,这个特殊房间同一时刻只能有一个客人(线程)。这个房间中包含了一些数据和代码。

如果一个顾客想要进入这个特殊的房间,他首先需要在走廊(Entry Set)排队等待。调度器将基于某个标准(比如 FIFO)来选择排队的客户进入房间。如果,因为某些原因,该客户暂时因为其他事情无法脱身(线程被挂起),那么他将被送到另外一间专门用来等待的房间(Wait Set),这个房间的可以在稍后再次进入那件特殊的房间。如上面所说,这个建筑屋中一共有三个场所。

总之,监视器是一个用来监视这些线程进入特殊的房间的。他的义务是保证(同一时间)只有一个线程可以访问被保护的数据和代码。
Monitor 其实是一种同步工具,也可以说是一种同步机制,它通常被描述为一个对象,主要特点是:
对象的所有方法都被“互斥”的执行。好比一个 Monitor 只有一个运行“许可”,任一个线程进入任何一个方法都需要获得这个“许可”,离开时把许可归还。
通常提供 singal 机制:允许正持有“许可”的线程暂时放弃“许可”,等待某个谓词成真(条件变量),而条件成立后,当前进程可以“通知”正在等待这个条件变量的线程,让他可以重新去获得运行许可。
Monitor 的代码实现
在 Java 虚拟机(HotSpot)中,Monitor 是基于 C++ 实现的,由 ObjectMonitor 实现的,其主要数据结构如下:
ObjectMonitor() {
_header = NULL;
_count = 0;
_waiters = 0,
_recursions = 0;
_object = NULL;
_owner = NULL;
_WaitSet = NULL;
_WaitSetLock = 0 ;
_Responsible = NULL ;
_succ = NULL ;
_cxq = NULL ;
FreeNext = NULL ;
_EntryList = NULL ;
_SpinFreq = 0 ;
_SpinClock = 0 ;
OwnerIsThread = 0 ;
}ObjectMonitor 中有几个关键属性:
_owner:指向持有 ObjectMonitor 对象的线程
_WaitSet:存放处于 wait 状态的线程队列
_EntryList:存放处于等待锁 block 状态的线程队列
_recursions:锁的重入次数
_count:用来记录该线程获取锁的次数
当多个线程同时访问一段同步代码时,首先会进入 _EntryList 队列中,当某个线程获取到对象的 monitor 后进入 _Owner 区域并把 monitor 中的 _owner 变量设置为当前线程,同时 monitor 中的计数器 _count 加1。即获得对象锁。
若持有 monitor 的线程调用 wait() 方法,将释放当前持有的 monitor,_owner 变量恢复为 null,_count 自减 1,同时该线程进入 _WaitSet 集合中等待被唤醒。若当前线程执行完毕也将释放 monitor(锁)并复位变量的值,以便其他线程进入获取 monitor(锁)。如下图所示

下面是 ObjectMonitor 类中提供的几个方法,我在关键节点处都增加了注释,便于读者阅读,可以对照上面的例子以及后文的流程图进行理解。
获得锁
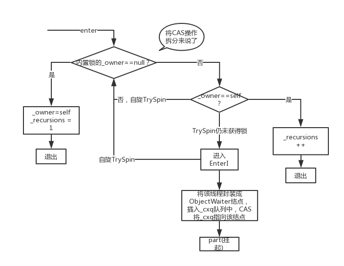
void ATTR ObjectMonitor::enter(TRAPS) {
Thread * const Self = THREAD ;
void * cur ;
//通过CAS尝试把monitor的`_owner`字段设置为当前线程
cur = Atomic::cmpxchg_ptr (Self, &_owner, NULL) ;
//获取锁失败
if (cur == NULL) {
assert (_recursions == 0 , "invariant") ;
assert (_owner == Self, "invariant") ;
// CONSIDER: set or assert OwnerIsThread == 1
return ;
}
// 如果旧值和当前线程一样,说明当前线程已经持有锁,此次为重入,_recursions自增,并获得锁。
if (cur == Self) {
// TODO-FIXME: check for integer overflow! BUGID 6557169.
_recursions ++ ;
return ;
}
// 如果当前线程是第一次进入该monitor,设置_recursions为1,_owner为当前线程
if (Self->is_lock_owned ((address)cur)) {
assert (_recursions == 0, "internal state error");
_recursions = 1 ;
// Commute owner from a thread-specific on-stack BasicLockObject address to
// a full-fledged "Thread *".
_owner = Self ;
OwnerIsThread = 1 ;
return ;
}
// 省略部分代码。
// 通过自旋执行ObjectMonitor::EnterI方法等待锁的释放
for (;;) {
jt->set_suspend_equivalent();
// cleared by handle_special_suspend_equivalent_condition()
// or java_suspend_self()
EnterI (THREAD) ;
if (!ExitSuspendEquivalent(jt)) break ;
//
// We have acquired the contended monitor, but while we were
// waiting another thread suspended us. We don't want to enter
// the monitor while suspended because that would surprise the
// thread that suspended us.
//
_recursions = 0 ;
_succ = NULL ;
exit (Self) ;
jt->java_suspend_self();
}
}
释放锁
void ATTR ObjectMonitor::exit(TRAPS) {
Thread * Self = THREAD ;
//如果当前线程不是Monitor的所有者
if (THREAD != _owner) {
if (THREAD->is_lock_owned((address) _owner)) { //
// Transmute _owner from a BasicLock pointer to a Thread address.
// We don't need to hold _mutex for this transition.
// Non-null to Non-null is safe as long as all readers can
// tolerate either flavor.
assert (_recursions == 0, "invariant") ;
_owner = THREAD ;
_recursions = 0 ;
OwnerIsThread = 1 ;
} else {
// NOTE: we need to handle unbalanced monitor enter/exit
// in native code by throwing an exception.
// TODO: Throw an IllegalMonitorStateException ?
TEVENT (Exit - Throw IMSX) ;
assert(false, "Non-balanced monitor enter/exit!");
if (false) {
THROW(vmSymbols::java_lang_IllegalMonitorStateException());
}
return;
}
}
// 如果_recursions次数不为0.自减
if (_recursions != 0) {
_recursions--; // this is simple recursive enter
TEVENT (Inflated exit - recursive) ;
return ;
}
//省略部分代码,根据不同的策略(由QMode指定),从cxq或EntryList中获取头节点,通过ObjectMonitor::ExitEpilog方法唤醒该节点封装的线程,唤醒操作最终由unpark完成。
除了 enter 和 exit 方法以外,[objectMonitor.cpp][3]中还有
void wait(jlong millis, bool interruptable, TRAPS);
void notify(TRAPS);
void notifyAll(TRAPS);等方法。
我们知道了 synchronized 对某个对象进行加锁的时候,会调用该对象拥有的 objectMonitor 的 enter 方法,解锁的时候会调用 exit 方法。
事实上,只有在 JDK1.6 之前,synchronized 的实现才会直接调用 ObjectMonitor 的 enter 和 exit ,这种锁被称之为重量级锁。为什么说这种方式操作锁很重呢?
- Java 的线程是映射到操作系统原生线程之上的,如果要阻塞或唤醒一个线程就需要操作系统的帮忙,这就要从用户态转换到核心态,因此状态转换需要花费很多的处理器时间,对于代码简单的同步块(如被
Synchronized修饰的get或set方法)状态转换消耗的时间有可能比用户代码执行的时间还要长,所以说synchronized是 java 语言中一个重量级的操纵。
所以,在 JDK1.6 中出现对锁进行了很多的优化,进而出现轻量级锁,偏向锁,锁消除,适应性自旋锁,锁粗化(自旋锁在 1.4 就有 只不过默认的是关闭的,JDK1.6 是默认开启的),这些操作都是为了在线程之间更高效的共享数据 ,解决竞争问题。后面的文章会继续介绍这几种锁优化机制以及他们之间的关系。